藏药药理与安全性评价学科组揭示冬虫夏草抗肺腺癌潜在作用机制
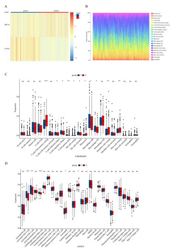
针对该科学问题,中国科学院西北高原生物研究所藏药药理与安全性评价学科组通过网络药理学技术对冬虫夏草抗肺腺癌的靶点和通路进行了探索,并以TCGA中肺腺癌样本数据进行进一步的筛选和验证,确定了非小细胞肺癌信号通路、PI3K-Akt信号通路,以及HIF-1信号通路为冬虫夏草治疗肺腺癌的通路,特别是BRCA1和CCNE1为冬虫夏草治疗肺腺癌的潜在靶点。随后,采用肺癌小鼠模型进行体内药效验证,证实了冬虫夏草对肿瘤的体积和重量均有显著的抑制作用,而且抑制了BRCA1和CCNE1的表达从而发挥体内抗肺腺癌的作用。这为冬虫夏草应用于肺腺癌的临床治疗提供了科学依据。
研究结果以Bioinformatics analysis and in vivo validation study of Ophiocordyceps sinensis (Berk.)G.H.Sungetal against lung adenocarcinoma为题,发表在中科院Top期刊Journal of Ethnopharmacology。该研究依托中国科学院藏药研究重点实验室和青海省藏药药理学和安全性评价研究重点实验室,得到了国家自然科学基金(82171863)、青海省重大科技专项(2021-SF-A4)和青海省创新平台计划项目(2021-ZJ-T02)的资助。硕士研究生张行方为第一作者,魏立新研究员和毕宏涛研究员为通讯作者。
全文链接:https://doi.org/10.1016/j.jep.2023.116739

图1 冬虫夏草抗肺腺癌作用的癌症基因组图谱数据共识聚类分析、CIBERSORT分析和ssGSEA结果

图2 冬虫夏草抗肺腺癌作用的加权基因共表达网络分析(WGCNA)结果

图3 冬虫夏草抗肺腺癌作用的荷瘤小鼠体内实验验证结果



青公网安备 63010402000197号